我院《广告设计》课程被认定为第三批自治区级一流本科课程

来源:视觉设计教研室 责编: 吴慧霞 作者: 陈莎 发布时间:2022-06-20 浏览量:2440

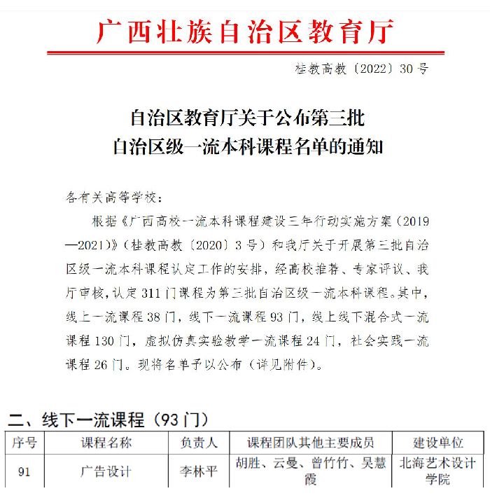
近日,根据《自治区教育厅关于公布第三批自治区级一流本科课程名单的通知》(桂教高教〔2022〕30号),我李林平负责的 《广告设计》课程认定为自治区级线下一流本科课程。

 

据悉,学校将对一流本科课程的教学团队予以表彰,加强优秀案例宣传推广,充分发挥一流本科课程教学团队的示范辐射作用,引领更多教师参与一流课程建设,营造打造“金课”、淘汰“水课”的教学改革氛围,引导广大教师更新教学理念、优化课程内容、改革创新教学方法和评价方式,推动课堂革命向纵深发展。